0经验转行怕碰壁? 用AI帮你精准“拆解”理想职位
在求职的道路上,对于广大应届生和希望转行的朋友们来说,最让人焦虑的魔咒莫过于“专业对口”。难道大学所学的专业,就锁死了一生的职业赛道吗?看着心仪的行业和公司,却因为“专业不符、经验为零”而不敢投递?
格局打开!谁说找工作必须被“专业对口”唬住啊!打铁还需自身硬,只要准备充分,任何行业的大门都可以尝试敲开。
今天,我们就介绍一种利用秘塔AI搜索进行的求职“神操作”——“AI集合法”。
这个方法将帮你彻底告别求职焦虑,即使是0经验转行,也能逻辑清晰、条理分明地了解一个全新的领域,让你在面试中自信心爆棚。

什么是“AI集合法”?
“AI集合法”是借用数学中集合的概念,通过AI搜索,将信息范围从大到小层层缩减,逐步精炼,最终聚焦于一个子集核心信息的方法。这种逻辑层层递进的搜索方式,对于快速熟悉一个新领域,理清脉络,掌控全局,简直不要太好用。
你可以通过这样一个层层递进的“集合”来规划你的求职探索路径:
最大集合:目标行业近3年的发展概况。
子集一:该行业核心产品的概况。
子集二:这些产品的用人需求及目标岗位(如产品经理)的概况。
核心子集:目标公司具体岗位的深度拆解。
实战演练:三步“拆解”一个AI产品经理岗位
假设你是一位希望转行AI赛道的同学,目标是成为一名“AI搜索产品”的产品经理。现在,我们用秘塔AI搜索来实践“AI集合法”。

第一步:宏观扫描,了解岗位概况
我们先从“子集二”入手,对AI搜索类产品的产品经理概况进行了解。
打开秘塔AI搜索,选择【全网】搜索范围,配合deepseek等模型进行深度探索。输入你的问题:“针对AI搜索产品,产品经理这个岗位有什么需求概况”。
秘塔会立刻为你生成一份多维度的市场分析报告,内容包括:
市场需求与人才缺口:例如,告诉你行业人才缺口显著,2024年市场规模预计增长19%。
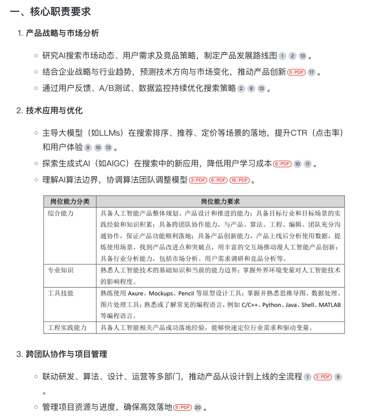
核心职责:清晰列出该岗位的核心工作内容,如战略规划、产品设计、数据分析、跨部门协作等。
能力要求:全面分析硬技能(如技术理解力、市场洞察)和软技能(如抗压能力、创新意识)。
薪资与前景:提供薪资水平参考(如16薪、40-60万),并分析未来的职业发展路径。
最关键的是,秘塔提供的信息都有据可循。你可以点击溯源文档,进一步了解和验证信息的来源,确保求职准备的准确性。

第二步:微观聚焦,拆解具体公司JD
在对市场有了宏观了解后,我们进入最核心的子集——拆解具体公司的产品经理岗位JD。
将你找到的目标公司的JD(职位描述)贴给秘塔,然后向它提问:“根据图中的产品经理岗位JD,帮我拆解一下胜任这个岗位所需要的核心技能和软性要求”。
秘塔能够迅速将JD内容进行归纳,并清晰地拆解为硬性条件与软性要求,让你一目了然。

第三步:对标自省,准备面试策略
通过这份AI帮你“划重点”的拆解报告,你可以非常清楚地知道这家公司看重什么。接下来,你就可以根据自身情况,挖掘自己的过往经历中与这些要求相匹配的闪光点,在简历和面试中有侧重地进行展示。
比如,如果JD强调执行力,你就可以多准备一些体现自己执行力的项目或社团活动案例。

你的专业,不该是你的枷锁
求职本身就是一场信息战。面对“0经验转行”的挑战,我们缺的往往不是能力,而是有效的信息获取和系统的认知。
借助秘塔AI搜索的“AI集合法”,你可以将被动的焦虑,转化为主动的探索和精准的准备。
别再让“专业不对口”束缚你的脚步,现在就用这个方法,去敲开你理想行业的大门吧!
